山推工程机械股份有限公司——山推建友物业管理服务采购项目经股份公司有关部门批准,现采用公开招标方式选择中标人,欢迎符合条件的投标人前来参加投标。有关事宜公告如下:
一、项目基本信息
1、 项目名称:山推建友物业管理服务项目
2、 招标编号:STZBF(G)2026-006
3、 项目地址:山东省济南市段店南路268号
4、 到货周期:全年服务
5、 资金来源:自筹
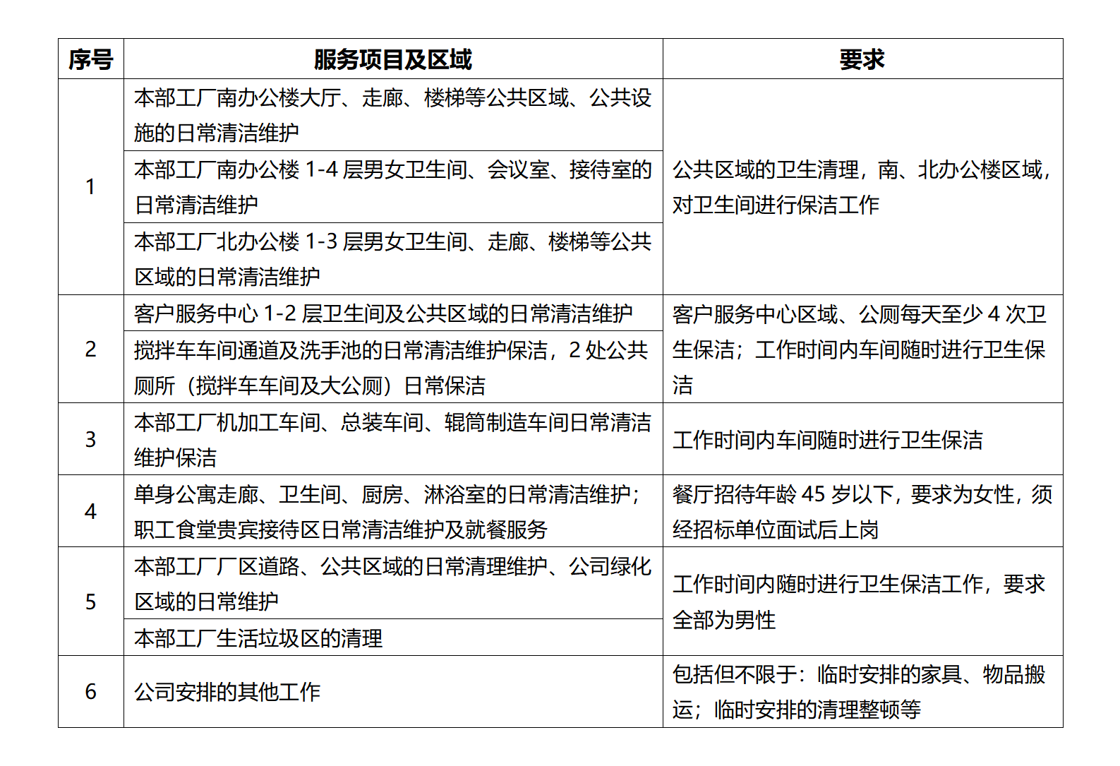
6、 项目概况:山推建友机械股份有限公司物业服务
7、 项目说明:

二、投标资格要求
1.投标人须遵守《中华人民共和国招标投标法》、《中华人民共和国民法典》及其它有关的法律和法规;为中华人民共和国国内注册的独立法人机构,具有独立承担民事责任能力;
2.投标人经营范围满足招标项目需求,投标人注册资本不得少于人民币500万元,满足技术、质量、资金等要求,财务状况良好、经营稳定,具有全面履约的能力;
3.投标人需执业两年以上,近两年没有违反职业道德和违法执业行为;无不良信用记录,未被暂停或取消招投标资格;
4.不接受被列入重大税收违法案件当事人名单、政府采购严重违法失信行为记录名单的投标人参与投标;不接受因违法经营受到刑事处罚、被责令停产停业、被吊销许可证或执照、有较大数额罚款的投标人参与投标;不接受在“国家企业信用信息公示系统”、“中国执行信息公开网”、“信用中国”等信息平台中,存在行政处罚及失信记录等信息的投标人参与投标;
5.投标方未被列入山东重工集团黑名单;
6.投标单位负责人为同一人或者存在控股、管理关系的不同单位,不得参加同一标段投标或者未划分标段的同一招标项目投标;
7.不接受投标方的直接或间接股东、法定代表人、董事、监事、高管为招标人员工及其亲属等投标人参与投标;
8.本项目不接受联合体投标,中标后不得违法分包或转包;
9.无招标违规、谎报年度报告信息、提供虚假资质资料等行为或其他行政处罚记录。
三、投标报名应提交的资料(所有资料必须每页加盖公章)
1. 提供有效期内三证合一的营业执照,公司简介;
2. 法定代表人身份证明、身份证或法定代表人授权委托书、被授权人身份证(均要求在有效期内、复印件盖公章);
3. 提供银行资信证明(或银行征信证明),要求银行出具时间半年内均有效;企业近半年完税证明及无欠税证明(通过电子税务局平台开具,至少截止到本公告发布日)、企业纳税信用等级(可提供纳税网站首端口页截图,C、D级不允许参加投标);
4. 提供经会计师事务所审计且出具无保留意见的近三年(2022-2024年)审计报告(优先提供)或财务报表(资产负债表、利润表必须清晰盖章版);
5. 相关合同:具备该类服务成熟经验,提供近两年(2024-2025年)已完成承揽项目预览表及相关方案,提供近2年相同或类似项目合同复印件及对应发票,不少于2份;
6. 投标单位在“信用中国”、“国家企业信用信息公示系统”、“中国执行信息公开网”无失信、违法等记录,提供近一周内下载的信用中国报告及“国家企业信用信息公示系统”、“中国执行信息公开网”的报告或截图要求清晰盖章版;提供在阳光采购服务平台(http://www.ygcgfw.com)注册完成的界面截图;
7. 如某项资料确实不能提供,请书面说明原因并盖章。
8. 报名:报名材料按照以上顺序做材料目录,所有提供资料均盖上公司印章:
1) 报名材料发至报名邮箱: gushouye@shantui.com,邮件标题为:招标编号+项目名称-报名材料-公司简称;
2) 邮件内容编辑为:报名项目名称及招标招标编号、投标方公司名称、项目联系人及联系方式(项目招投标过程中,不得更换);
3) 要求报名材料为叁份PDF文档(不大于40M),分别命名为:
a. 公司名称-基本材料:此文件包括第三大条:第1、2、3、6条;
b. 公司名称-财务材料:此文件包括第三大条:第4条,内容为清晰盖章版;
c. 公司名称-项目相关材料:第5、7条,及其他相关材料。
4) 报名邮件首页明确注明报名项目名称及招标项招标编号、投标方公司名称、项目联系人及联系方式;
未按以上要求格式提交资料的,无法有效审核,报名无效,不再另行通知。
四、报名和获取招标文件的时间及方式
1. 报名时间:2026年1月6日—2026年1月13日17时00分,报名截止时间后送达的报名文件将被拒收;
2. 获取招标文件时间:公告结束后,资格审查通过后,招标方向审查通过的参标方统一发送招标文件。
3. 报名联系人:主管部门电话:0531-89815333
项目联系人:周继伟15666779266
报名期限内,潜在投标人按要求提交报名材料,如需要补充材料,在规定时间内完成,逾期报名无效。报名时的资料查验不代表资格审查的最终通过或合格。
4. 疑问处理
提交疑问时间:2026年1月13日17时00分
提交疑问方式:将答疑问题以word文件格式发邮件至gushouye@shantui.com,并电话联系工作人员查收(周继伟15666779266),邮件名格式为:XXX公司(五个字以内公司简称)XX项目答疑文件。同时须在邮件中以文字方式提供投标单位全称、投标授权人姓名、联系方式(固定电话、手机、电子邮箱)。
答疑、澄清和修改文件方式:招标人将以电子邮件的方式将招标文件的答疑澄清文件发送至答疑文件提交时登记的电子邮箱。
如需要统一澄清的,通过公共媒介统一澄清。
五、缴费须知:
1.所有缴费不接受私人账户汇款及现款交存,只接受公对公转账,缴费详细信息详见招标文件;
2.招标文件售价:200元/份,售后不退,招标文件发售WORD版或PDF版;
3.投标保证金:5000元(大写:伍仟元整),
六、发布公告的媒介
本次招标公告、澄清文件、中标候选人公示、中标公告在山东招标采购网(http://www.sdzbcg.com)、中国采购与招标网(http://www.chinabidding.com.cn/)、阳光采购服务平台(http://www.ygcgfw.com)发布,山推官方网站(http://www.shantui.com)只发布招标公告,请各潜在投标人及时关注相关信息;
投标单位须在阳光采购服务平台注册并报名(http://www.ygcgfw.com),否则中标后无法公示。
七、投标文件递交截止时间及开标地点
递交时间:资料审核通过后,统一发送招标文件,约定开标日期。
递交方式:开标现场递交,特殊情况下可邮递。
8、 递交地点:山东省济南市段店南路268号
八、重要说明
1、 本项目由山推建友党群工作部承办,并对招标过程中可能出现的争议问题进行解释;
2、 报名截止后,我公司有权对投标方资质进行择优筛选,而不对未通过筛选的投标方进行任何解释;
3、 各投标人在交取招标文件费后,视为认同本招标项目和招标流程。
4、 投标人必须登记用于本项目招投标过程中的准确有效的联系电话、电子信箱和联系人,并不得随意更换。本项目招投标过程中相关的招标文件、澄清、修改、资料、通知等信息均由山推工程机械股份有限公司通过此联系方式发送至投标人,所有信息一旦发布即视为以书面形式通知所有潜在投标人,逾期不予确认回复的均视为投标人已收到相关信息,若因登记的联系方式有误、通讯障碍、无人应答或未及时查阅等因素给投标人造成的一切损失均由投标人承担;
5、 投标保证金的收取及退还:根据公司管理办法收取相应保证金,但无论中标与否未中标单位投标保证金原则上需在招标结果公布后退回,中标单位保证金在合同签订后退还或自动转为项目履约保证金(如招标文件有要求)。发生以下情况时,招标人有权没收投标保证金:
a、 投标人递送投标文件后,无正当理由放弃投标的;
b、 自中标通知书发出之日起30 日内,中标人无正当理由不与招标人签订合同的;
c、 投标人在投标过程中被查实有串标、围标、陪标等违规违纪行为的;
d、 投标人有违约违规行为或被投诉、举报的,在调查处理期间,保证金暂不退还,待调查处理结束后按有关规定处理。
山推工程机械股份有限公司
山推建友
2026年1月6日